Blender MCP로 써보기 — Blog
← Back
Blender MCP로 써보기
Properties
Date 2026.02.14
Summary Blender MCP 서버 세팅하고 Claude를 사용해 Blender 작업해보기

Claude 구독을 시작했다. 시작한 김에 MCP를 제대로 써보고자 Blender mcp 하나를 찾아서 설정했다. uvx 기반의 mcp로, 깃허브 주소는 아래와 같다.
https://github.com/ahujasid/blender-mcp

여러 일이 있었지만..아무튼 세팅에 성공했다. 이제 claude desktop app을 통해 blender를 다룰 수 있게 되었다.

초기 세팅은 토큰 걱정 때문에 Sonnet 모델로 진행했는데, 3D 작업은 Opus 4.6 모델로 진행했다.
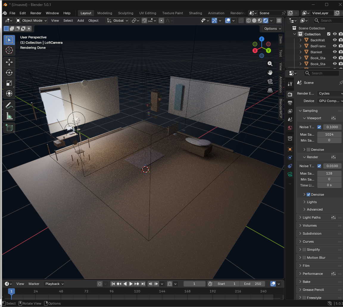
작업을 시작하니 Blender에서 3D를 생성하는 모습을 볼 수 있었다.

로파이 방을 만들어달라고 했는데…방은 방인데 로파이 느낌까지는 잘 모르겠다. 렌더링 미리보기 설정까지 하니 제법 그럴싸한 느낌은 난다.

마지막으로 카메라 조정해서 뽑아본 결과물이다. 처음 만들어본 탓인지 몰라도 좀 웃기게 뽑혔다. 좋은 퀄리티를 내려면 여러번 조정이 필요하긴 할 것 같다.

방은 크고 복잡한 에셋이니 작은 걸 만들어보면 잘 하지 않을까 싶어 아이콘 제작을 시도해보았다. 모델링 뿐 아니라 Meterial Preview 등 Blender의 다양한 기능을 이것저것 건드리는 모습을 볼 수 있었다.

물빠진 색이 됐지만 도넛 형태는 잘 지켜진 모습이 되었다.

추가로 이미지를 3D 파일로 변환시키는 작업도 진행해보았다. comfyUI로 만들었던 로봇 아이콘 이미지를 던지고 블렌더로 만들어달라고 요청하니, 이미지를 읽고 작업하는 모습을 확인할 수 있었다.

왼쪽이 원본, 오른쪽이 렌더링 결과이다. 동일한 형상을 내려면 여러 번 수정작업을 거쳐야 할 것 같다.

Blender MCP를 설정한 김에 공식으로 제공하는 Figma MCP도 같이 설정했다. 외전으로 한번 써봤는데, 기본 tool은 여전히 URL로 노드값을 읽어 디자인을 분석하는 tool이 전부인 듯 하다. 블렌더처럼 Figma에서도 디자인을 직접 만드는 작업을 기대했는데, 그렇게까지는 해내지 못했다.

© LHM. 2025. ALL RIGHTS RESERVED.
Built with Astro & Notion
LHM Blog 95